(柴占阳 武娜)郑州市惠济区市场监视办理局日前立异推出《复配食物添加剂行业自律“十做到”公约》,为辖区相关企业套上“紧箍咒”。该公约以企业签定许诺书体例,压实从体义务,从原料到成品建立严密平安防地,力促复配食物添加剂行业规范成长,建牢消费者健康樊篱。
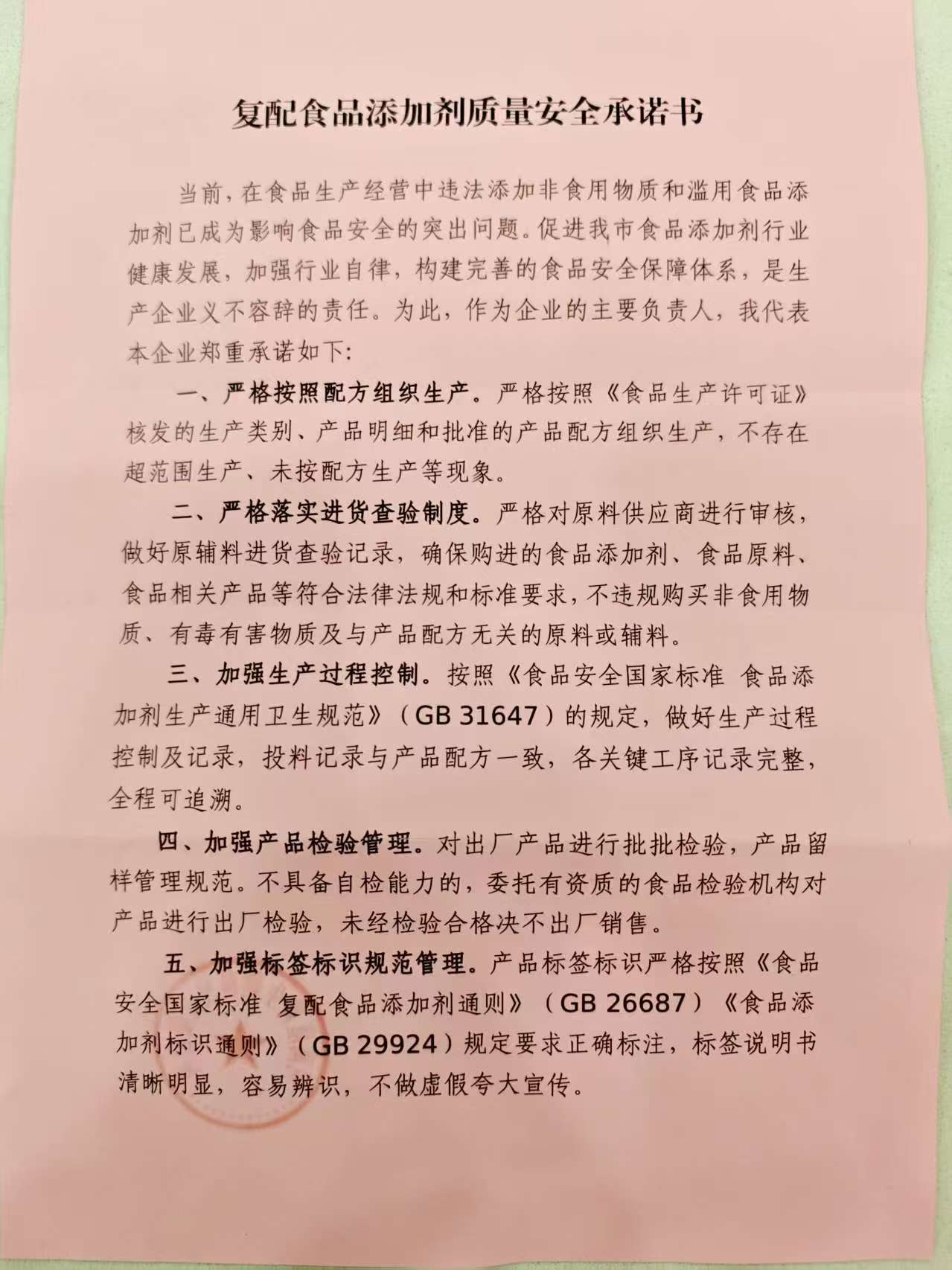
复配食物添加剂做为食物工业的“脚色”,其平安合规性深刻影响终端食物平安。惠济区此次推出的“十做到”公约,曲击行业痛点,将监管要求精准为企业可施行、可核查的步履清单。公约要求企业成立严酷的进货检验记度,对原料供应商严酷审核,确保采购的添加剂、原料、包材等均持无效出产许可证及及格证明,非食用物质或无害物质流入出产环节。企业必需严酷按许可证范畴和存案配方出产,杜绝超范畴或私行更改配方行为。出产过程须严酷恪守GB31647等国度尺度,确保投料精确、夹杂平均、工艺参数受控,环节工序全程可逃溯。特别强调出产平安,要求粉尘、易燃易爆区域利用防爆照明,并确保复配过程不发生无害新物质。
企业必需实施批批查验轨制,确保不及格产物毫不出厂,并规范办理产物留样。标签标识办理是另一沉点,须按GB 26687、GB 29924清晰标注“食物添加剂”字样、利用范畴、用量方式等焦点消息,对零售或餐饮用产物,更要求标明各单一添加剂含量,明白标示“零售”字样,超限量利用。公约要求成立以原辅料、出产、查验、储运为焦点的全链条逃溯系统,确保问题产物可及时召回。激励企业引入HACCP、ISO22000等先辈办理系统,实现全过程质量平安管控。
企业须严酷落实食物平安从体义务,成立完美管理架构和风险防控机制,出格是严酷施行“日管控、周排查、月安排、年总结”轨制,连系本身现实制定风险清单,自动排查消弭现患。盲目接管社会监视,积极共同监管部分查抄抽检,配合优良市场次序,切实保障消费者健康权益。
惠济区市场监视办理局此次以“公约+许诺”形式立异监管,将外部要求内化为行业自律原则,为复配食物添加剂出产环节拧紧“平安阀”。当企业纷纷正在自律许诺书上签名,一套融合泉源严控、过程严管、风险的食物平安保障系统正正在惠济区加快构成这不只是行业健康成长的基石,更是从泉源守护消费者“舌尖平安”的环节一步。


